中央国家机关政府采购中心的云计算平台采购标准

2016年9月1日,中央国家机关政府采购中心发布《中央国家机关2016软件协议供货虚拟化软件采购项目中标公告》,总共4个包,分别是:计算虚拟化、存储虚拟化、网络虚拟化、虚拟化管理。

这4个包分得中规中矩,完全符合虚拟化技术的标准分类,如果某外企也能被允许去投标,那么,他们用于投标的产品就会是那大家都熟悉的四大件(头条发文,不让提产商和产品名称,故此隐去)。当然,这个假设的前提是不成立的,只有国内供应商才能参与投标。
国内从事虚拟化/云计算的企业都以中标为荣,4包全中的某两个国内公司分别以“四标全中”和“全面中标”为题发出宣传稿。
然而,当中标企业载歌载舞的时候,最令人们关注的事情却是:在中标公告发布的几天后,在某个项目交流群中,放出了此项目的所有4个包的评标打分标准(分项细节功能要求写得扎扎实实)、中标供应商和中标价格。
虽然事隔一年,但是这些资料仍然具有较高的参考价值,从事虚拟化/云计算相关工作的人员应该予以充分的关注,无论写招标文件还是投标书,抑或是用于技术研究和学习,都是能用得上的。
值得特别说明的是:
(1)虚拟化和云计算的区别是:大规模的、极致的、可管理性极强的虚拟化就是云计算。
(2)在企事业单位进行虚拟化/云计算项目时,不要贪多求全,在初始阶段就用过细的技术指标和功能去要求供应商,最后的结果反而不能如人意。
应该把精力集中在整体架构的稳定性、健壮性和可扩展性上,在对虚拟化功能的要求上,参照中央国家机关政府采购中心的采购标准,就已经足够了。
(3)以往,“Moehoo猛虎”发布的都是纯原创文章,这一次的文稿则有较多引用,故此,需要特别申明:分割线以上部分为原创,分割线以下部分均摘录和整理自互联网。
注:可将以下的表格图片保存手机后,传至电脑里查看;或者,用电脑浏览器打开链接,查看并保存整个网页。
一、技术分(总共38分)
(1)第①包:计算虚拟化软件
★代表最关键指标,不满足该指标项将导致投标被拒绝;
#代表重要指标,不满足将导致扣1分;
无标识则表示一般指标项,不满足扣0.5分。

(2)第②包:存储虚拟化软件

(3)第③包:网络虚拟化软件

(4)第④包:虚拟化管理软件

二、非技术分(总共62分)
以下标准,适用于所有4个包。
(1)表述质量及价格分(42分)(客观分)

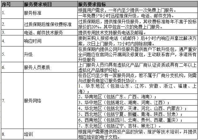
(2)服务质量与培训要求
以下服务要求投标人必须完全承诺满足,有一项不满足,则会导致其投标被拒绝。

(3)专家主观评价部分(20分)
